Getting Started
Compliance with GDPR and Universal Tag Behavior
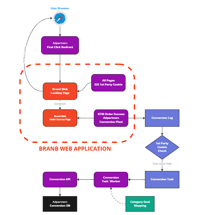
https://www.yoursite.com?adpdata=tsc094Infrastructure

There are two simple steps of tracking integrations
Click Id (Page) TagConversion TagLast updated